【分级诊疗】薛城区人民医院双向转诊内容、机构、流程、联系方式
双向转诊制度:
一、工作原则
1、患者自愿、保证安全原则;
2、分级诊治原则;
3、专科特色原则;
4、资源共享原则;
5、连续治疗管理原则。
二、转诊条件
上转条件
除急诊抢救外,卫生院、社区卫生服务机构应将下列患者上转诊治:
1、临床各科急危重症,卫生院、社区卫生服务机构难以实施有效救治的病例;
2、受诊疗条件限制不能诊治的疑难复杂病例;
3、突发公共卫生和重大伤亡事件中,处置能力受限的病例;
4、因技术、设备条件限制不能处置的病例;
5、疾病诊治超出本机构核准诊疗登记科目的病例;
6、需要到上一级医疗机构进一步检查、明确诊断的病例;
7、其它原因不能处置的病例。
下转条件
医院应将下列患者下转至卫生院、社区卫生服务机构进行后续治疗、康复:
1、急性期治疗后病情稳定,需要继续康复治疗的患者;
2、诊断明确,不需特殊治疗的患者,或诊断明确,需要长期治疗的慢性病患者;
3、各种恶性肿瘤患者的晚期非手术治疗和临终关怀;
4、手术愈合后需长期康复的患者;
5、需长期护理和照护的老年患者;
6、自愿要求转回卫生院、社区卫生服务机构后续治疗或康复者;
7、一般常见病、多发病患者;
8、医院与卫生院、社区卫生服务机构共同商定的其他转诊患者。
双向转诊机构:薛城区人民医院
双向转诊流程及联系方式:
患者来院后,凭身份证、电子健康卡、医保电子凭证等有效身份凭证在门诊大厅挂号,挂号后在各分诊台进行分诊等待叫号就诊。也可提前电话预约。
联系电话:医务科:0632-4426808
咨询电话:一站式服务中心:0632-4426987
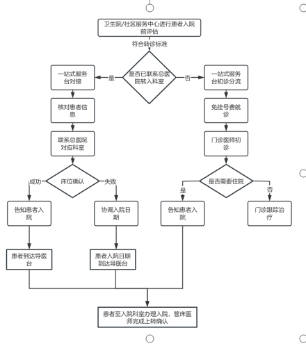
双向转诊流程图:

双向转诊服务内容:
1、指定双向转诊服务部门,制定具体双向转诊接诊流程,指定专人负责双向转诊工作,设立专线电话,实行24小时连续服务,建立双向转诊绿色通道,确保服务质量;
2、对镇街医疗机构转来的患者要认真进行登记,并及时安排专人将患者送至病房或门诊,对转入病人提供预约门诊检查、组织会诊及协调处理住院事宜等服务;
3、对镇街医疗机构转来的患者实行优先就诊、检查、交费、取药,优先安排住院手术。实行“一单通”检验资源共享,尽可能减少重复检查,根据病情合理检查;
医共体双向转诊基层院区负责人信息表
|
单位名称 |
院长 |
联系人 | |||
|
姓名 |
联系方式 |
姓名 |
职务 |
联系方式 | |
|
陶庄镇卫生院 |
田 龙 |
4827586 |
王惠芳 |
办公室主任 |
4811047 |
|
邹坞镇卫生院 |
魏 勇 |
4518569 |
王 辉 |
办公室主任 |
4518551 |
|
张范镇卫生院 |
陈建水 |
4622979 |
王 海 |
办公室主任 |
4622992 |
|
常庄镇卫生院 |
张晋国 |
4487959 |
徐 永 |
办公室主任 |
4679718 |
|
沙沟镇卫生院 |
薛 斌 |
4910001 |
魏 超 |
办公室主任 |
4919988 |
|
周营镇卫生院 |
袁玉涛 |
4718555 |
王 鹏 |
办公室主任 |
4711015 |
|
兴仁社区卫生服务中心 |
杜和平 |
8697088 |
王 滕 |
办公室主任 |
18654833716 |
|
兴城社区卫生服务中心 |
王晓亮 |
8672858 |
刘春来 |
办公室主任 |
8671585 |
|
临城街道社区卫生服务中心 |
桑 超 |
4426251 |
徐 闯 |
办公室主任 |
4426267 |
|
新城街道社区卫生服务中心 |
王 磊 |
8116305 |
孙华臣 |
办公室主任 |
8116366 |
薛城区人民政府版权所有 鲁ICP备20000309号-1 薛城区人民政府办公室主办
邮编:277000 网站技术支持:0632-4441199
网站标识码:3704030010
鲁公网安备 37040302000001号
