【教材教辅】枣庄市第五中学教辅材料征订“三公开、两承诺、一监督”
来自:薛城区教育和体育局
时间:2026-02-17 17:00:28
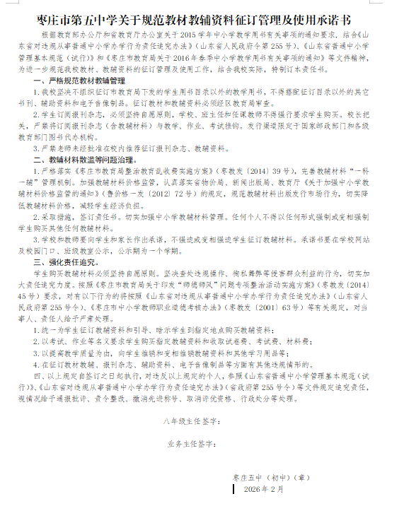
为进一步做好教材教辅读物管理工作,根据国家新闻出版广电总局、教育部、国家发展改革委《中小学教辅材料管理办法》( 新广出发[2015] 45 号 )、《山东省教育厅关于做好 2020 年中小学教辅材料推荐选用工作的通知》 (鲁教基函 [2020] 24 号)有关要求, 薛城区双语实验小学根据省定教辅目录及市级推荐结果,坚持“一科一辅”自愿订阅原则,切实加强对征订工作的组织领导,严格程序,加强监督,确保征订工作公平公正和规范有序。学校认真落实中小学教辅材料征订管理“三公开、两承诺、一监督”制度。

“三公开”:即通过门户网站等多种途径公开省级评议通过目录、市级推荐结果及学校教辅材料选用结果,学校要在公示栏等显著位置公示所代购的教辅材料版本、数量和价格等信息;
“两承诺”:即学校校长和所有任课教师承诺不在学校选用目录之外推荐教辅材料。
“一监督”:即发挥责任督学的作用,将教辅材料使用情况作为责任督学挂牌督导内容,强化工作监督。
三公开



两承诺





一监督
我校责任督学将教辅材料的征订和使用情况,作为责任督学挂牌督导内容,强化工作监管。
枣庄市第五中学教辅材料监督举报电话:0632-45202008
枣庄市第五中学
2026年2月

鲁公网安备 37040302000001号